-
Products
-
Engine Bus Air Conditioner
Engine Bus Air Conditioner
-
E-Bus Air Conditioner
E-Bus Air Conditioner
-
BTM System
BTM System
-
Refrigeration Unit
Refrigeration Unit
-
Defroster
Defroster
-
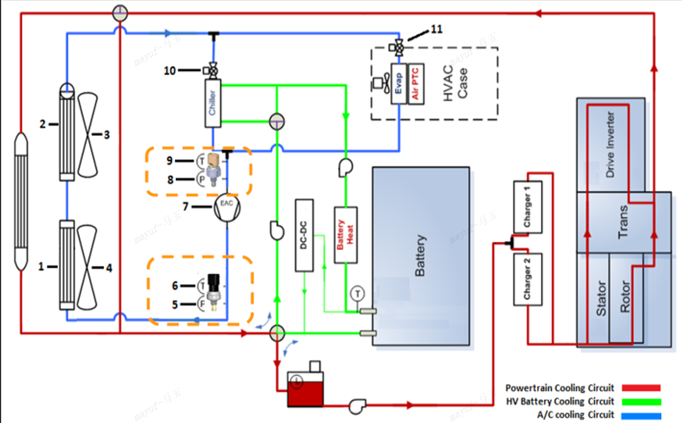
Integrated Thermal Management System & Heat Pump Product
Integrated Thermal Management System & Heat Pump Product
-
Accessory
Accessory
-
Engine Bus Air Conditioner
- About Us
- Support
- Contact Us

.png)

.png)
Youtube
Facebook
Linkedin
Instagram